近日,中国科学院南海海洋研究所热带海洋生物资源与生态重点实验室研究员夏晓敏团队解析了孟加拉湾缺氧区原核生物群落结构及其在氮循环过程中的作用,相关研究成果发表于美国微生物协会旗下期刊Microbiology Spectrum(《微生物学谱》)。2019级博士研究生顾博伟与副研究员刘甲星为论文共同第一作者,夏晓敏为论文通讯作者。
全球海洋缺氧区占据了30-50%的海洋氮损失,且缺氧区仍在不断扩张。不少研究已阐释了极度缺氧条件(anoxic,≤1 μM O2)对原核生物群落及生物地球化学循环过程的影响,但对氧气浓度略高于anoxic(~5 μM O2)的缺氧区(如孟加拉湾)认识还较少。该研究采用了流式细胞术、扩增子及宏基因组测序等方法,揭示了孟加拉湾缺氧区原核生物群落结构及其在氮循环过程中的作用。
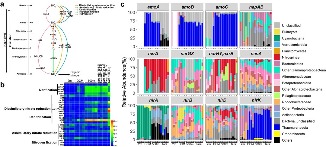
该研究发现水体中束毛藻的沉降效率远大于聚球藻与原绿球藻,表明束毛藻藻华为孟加拉湾缺氧区提供了碳氮源。随着氧气浓度的降低,不仅原核生物群落组成发生改变,其功能也有所变化。相比于含氧量较高的Tara样品(≥60 μM O2)与孟加拉湾样品(20-60 μM O2),低含氧量区的孟加拉湾样品(5-20 μM O2)中存在更多的SAR11-nar序列(该基因负责将硝酸盐还原为亚硝酸盐),这表明缺氧区扩张后SAR11利用硝酸盐将更为普遍。
目前,孟加拉湾缺氧区的亚硝态氮尚未通过反硝化作用还原为氮气,而是被Nitrospinae氧化为硝态氮累积起来。然而,如果孟加拉湾缺氧区的含氧量进一步下降,亚硝态氮通过反硝化作用还原为氮气的过程可能会加强,氮损失现象将逐步加剧。
该研究由国家自然科学基金和南方海洋科学与工程广东省实验室(广州)项目等共同资助。
相关论文信息:Bowei Gu, Jiaxing Liu, Shunyan Cheung, Ngai Hei Ernest Ho, Yehui Tan, Xiaomin Xia. 2022. Insights into prokaryotic community and its potential functions in nitrogen metabolism in the Bay of Bengal, a pronounced oxygen minimum zone. Microbiology spectrum, https://journals.asm.org/doi/10.1128/spectrum.00892-21

图1. 孟加拉湾潜在氮循环过程(a);氮代谢相关基因丰度(b);各基因的微生物分类群及其在每个样本中的相对丰度(c)
附件下载: